近畿警備保障株式会社

近畿警備保障株式会社
365日、24時間 安心と信頼をお届けします
一般社団法人 全国警備業協会 加盟 一般社団法人 岡山県警備業協会 会員■警備業認定証の表示
岡山西納税貯蓄組合連合会 加盟(公社)岡山西法人会会員 一般財団法人 リスクマネジメント協会会員
■■ 代表取締役よりご挨拶■グループ会社:株式会社近畿ファーマーズ■ 株式会社キンキセキュリティ

Main menu

Skip to content
  • トップページ
    • 近畿警備保障㈱です!主に岡山県内で業務しております。
    • はじめまして松尾です 代表取締役よりご挨拶
    • 代表者の主な警備実績及び資格等
    • 私の好きな言葉です。
    • 近畿警備保障 グループ会社
  • 会社概要
    • 会社概要
    • 近畿警備保障株式会社 本社・駐車場及び寮
    • 有資格
    • 保有設備
    • 加入保険
    • 加入団体
    • 警備員教育
    • ボランティア活動・表彰
    • 主な取引先
    • 近畿警備保障株 グループ会社
    • 危機管理
    • 採用情報
    • 採用実績校
    • リンク
    • お問い合わせ
    • プライバシーポリシー
    • 暴力団等反社会的勢力排除宣言
  • 業務内容
    • 業務内容
    • 警備業務の種類
    • 交通誘導警備
    • イベント警備
    • イベント警備実績
    • イベント等計画図面
    • 施設警備
    • 機械警備業務
    • 図面作成
    • 一般道路 規制図面
    • 高速道路 規制図面
    • イベント等計画図面
    • 3D CGによる図面作成
    • 警備計画書・指令書
    • 緊急対応出動実績
  • 取扱商品・サービス
    • 取扱商品・サービス
    • 被災建築物応急危険度判定士
    • 消防設備点検
    • 近畿警備保障 グループ会社
  • 労務単価
    • 労務単価
    • 交通誘導警備料金の算定方法
    • 施設警備料金の考え方(平成30年版 建築保全業務積算基準及び同解説より)
    • 「平成25年度公共工事設計労務単価について」の運用に係る特例措置について
    • 国土交通省 技能労働者への適切な賃金水準確保、各県・政令指定都市あて、平成28年2月から運用する労務単価の運用
    • 平成28年度 土木工事・業務の積算基準の改定 「東日本大震災被災3県における積算」
    • 平成28年2月から適用する公共工事設計労務単価について・単価設定のポイント
    • 平成28年度 土木工事・業務の積算基準の改定「大都市補正の増設」
    • 平成28年2月から適用する公共工事設計労務単価について
    • 交通誘導警備員の計上を共通仮設費から直接工事費に変更
  • 配置基準
    • ■ 配置基準 ■
    • 新配置路線
  • 最近の投稿
    • 警備保障タイムズ 令和8年3月11日 鳥インフルの防疫活動 岡山県警備業協会に県知事から感謝状
    • セキュリティタイム 2026年2月号(vol.570)改正建設業法に基づく労務費の基準に関するWebセミナー開催レポート
    • 警備保障タイムズ 令和8年2月1日 県、岡山市、倉敷市に「要望書」を提出
    • 警備保障タイムズ 令和8年1月1日 警備業 年頭にあたって
    • 警備保障タイムズ 令和7年11月1日 中国地区警備業協会連合会「臨時総会」開催
    • 警備保障タイムズ 令和7年10月21日 沖縄県警備業協会「価格交渉能力向上セミナー」(9月25日)開催
    • セキュリティタイム 2025年9月(vol.565)「公共事業労務費調査」に関するWebセミナー開催のお知らせ
    • セキュリティタイム 2025年6月(vol.562)「建築保全業務労務費等調査」に関するWebセミナー開催のお知らせ
    • 警備保障タイムズ 令和7年6月21日 中国地区警備業協会連合会 定時総会開催(6月3日)
    • 災害時において生活安全産業たる警備業が果たすべき責務
    • 「警備業の明るい未来に向けて」(私見)
    • 令和7年経営基盤強化に向けた活動開始について
    • 警備保障タイムズ 令和7年1月1日「適正料金確保は根幹」
    • 令和6年 私の足跡 近畿警備保障(株) 代表取締役 松尾 浩三
    • 令和6年度警備料金等適正化研修会にて講演をさせて頂きました。
    • セキュリティタイム 2024年10月(vol.554)「公共事業労務費調査」に関するWebセミナー開催のお知らせ
    • セキュリティタイム 2024年9月(vol.553)「公共事業労務費調査」に関するWebセミナー開催のお知らせ
    • 岡山県 おしごと本 2024 出版のお知らせ
    • 警備保障タイムズ 令和6年8月21日 「建築保全業務労務調査」記入例を説明
    • 警備保障タイムズ 令和6年7月11日 「警備業における適切な価格転嫁の実現に向けて」リーフレットの作成と活用
    • 警備保障タイムズ 令和6年6月21日 「岡山県警備業協会総会の開催5月30日」
    • 警備保障タイムズ 令和6年6月1日 「適正料金」「高齢者活躍」訴える
    • 投稿記事一覧
    • セキュリティタイム 2024年5月(vol.549)記事
    • セキュリティタイム 2024年2月(vol.546)記事
    • セキュリティタイム 2023年12月(vol.544)記事
    • 警備保障タイムズ 令和5年11月11日 「労務費調査を詳しく説明」全警協WEBセミナーを実施しました。
    • 警備保障タイムズ 令和5年10月21日 「警備料金の適正化」神奈川県警備業協会 研修会
    • 近畿警備保障株式会社 SDGs宣言
    • 岡山県警備業協会より表彰を受けました
    • 警備保障タイムズ 令和5年8月1日 2回目のWEBセミナー
    • 警備保障タイムズ 令和5年6月11日 「青年部会」発足へ 岡山県警備業協会
    • セキュリティタイム 2023年2月(vol.534)記事
    • 警備保障タイムズ 令和5年1月21日1面TOP記事「災害支援協定結ぶ」
    • 全国警備業協会・神奈川県警備業協会より表彰
    • 緑十字賞を授与されました。
    • 警備保障タイムズ 令和4年9月21日「災害対応」
    • 警備保障タイムズ 令和4年9月11日「災害に備えを」
    • 警備保障タイムズ 令和4年9月1日 災害対応の警備員を守る
    • 警備保障タイムズ 令和4年8月1日 特集ワイド 正しく積算して請求
    • 警備保障タイムズ 令和4年4月1日 業界全体で意識を共有し、災害支援、備え進めよう。
    • SECURITY FUKUOKA 2022.2 No’95 掲載記事
    • 警備保障タイムズ 令和4年1月21日 地域の安全に更なる貢献を目指す
    • 警備保障タイムズ 令和3年11月1日 経営者研修、再び対面型に
    • 警備保障タイムズ 令和3年9月1日 防災特集号  TOPインタビュー
    • 警備保障タイムズ 令和3年2月11日 「コロナ禍での経営者研修会の開催」「災害支援における対価確保、仕組ひろげよう」
    • 警備保障タイムズ 令和2年10月21日 コロナ禍の中で初めての講演。「適正取引・適正料金の推進に向けて」
    • 2020年8月10日 RSKテレビ 『 夢紡いで 』に出演しました。
    • 警備保障タイムズ 令和2年6月1日「コロナ被害の会員を支援」
    • 警備保障タイムズ 令和2年1月21日「年頭の辞」
    • 警備保障タイムズ 令和元年6月11日「適正料金で賃金アップ」
    • 警備保障タイムズ 平成31年3月21日「真夏日は割り増し」・平成31 年度国土交通省土木工事・業務の積算基準等の改定
    • 警備保障タイムズ 平成31年3月1日 警備員指導教育責任者等研修会にて(適正取引推進に向けた自主行動計画)
    • 警備保障タイムズ 平成31年1月21日 災害と地域安全「平成30年7月西日本豪雨」
    • 山陽新聞 平成30年11月19日 「検証 豪雨災害晴れの国の試練」
    • 警備保障タイムズ 平成30年12月1日 国土交通省より表彰「平成30年豪雨対応で尽力」
    • 警備保障タイムズ 平成30年11月11日 「適正料金の確保」
    • 警備保障タイムズ 平成30年10月11日「警備業における適正取引の推進」
    • 平成30年9月1日 警備保障タイムズ 防災特集号
    • 平成29年11月13日 危機管理論Ⅰ(第7回目)
    • 平成29年9月28日 危機管理論Ⅰ(第2回目)
    • 危機管理論ⅠⅡⅢ(集中講義)が始まりました。
    • 警備保障タイムズ成29年1月21日トップメッセージ
    • 下請契約及び下請代金支払の適正化並びに施工管理の徹底等、留意事項について 国交省
    • 平成28年10月13日 講義及び図上演習風景
    • 危機管理論 Ⅰ 第4回目の講義とグループワーク
    • 非常勤講師(危機管理論Ⅰ)平成28年度 今年も始まりました。
    • 警備保障タイムズ 2016年 トップメッセージ 「人を大切に育てていく」 
    • セキュリティタイム誌2015年11月号インタビュー記事「未来を切り拓く ~セキュリティ・プランナー&コンサルタント インタビュー~」
    • 警備保障タイムズ TOPインタビュー「我が社はこうして社会保険加入を果たした」
    • 危機管理論 グループごとの発表の様子です。
    • 非常勤講師(危機管理論Ⅰ、Ⅱ、Ⅲ)平成27年度
    • 年頭私記「ピンチがチャンス」
    • 非常勤講師(危機管理論 Ⅰ)
    • 8月以降のスケジュール予定
    • 警備保障タイムズ TOPインタビュー「我が社はこうして社会保険加入を果たした」
    • 高速道路の事故(大型トラックが第2規制につっこむ!)
    • 警備保障タイムズに寄稿した記事です。
    • 「危機管理に関する勉強会」に参加させていただいました。
    • 「社会保険加入100%を達成する為の研修会」(加入要件をみたすもの)
    • 「社会保険未加入問題」について講習を行いました。
  • 採用情報
    • 採用情報
    • 近畿警備保障(株)岡山駅前支店
    • 警備員教育
    • 社宅寮完備
    • 採用実績校
    • 近畿警備保障株式会社アルバイト・社員求人サイト【公式】
  • 危機管理関連ページ一覧
    • 危機管理関連ページ一覧

令和8年4月から適用する建築保全業務労務単価について国土交通省より発表がありました

line01

□ 国土交通省リンク

報道発表資料:令和8年4月から適用する建築保全業務労務単価について – 国土交通省

令和8年4月から適用する建築保全業務労務単価について01
令和8年4月から適用する建築保全業務労務単価について02
令和8年4月から適用する建築保全業務労務単価について03
令和8年4月から適用する建築保全業務労務単価について04
令和8年4月から適用する建築保全業務労務単価について05
令和8年4月から適用する建築保全業務労務単価について06
令和8年4月から適用する建築保全業務労務単価について07
令和8年4月から適用する建築保全業務労務単価について08
令和8年4月から適用する建築保全業務労務単価について09
令和8年4月から適用する建築保全業務労務単価について10
令和8年4月から適用する建築保全業務労務単価について11

関連ページ:

  1. 国土交通省 報道発表資料 低入札価格調査基準の運用の見直しについて
  2. 国土交通省 技能労働者への適切な賃金水準確保、各県・政令指定都市あて、平成28年2月から運用する労務単価の運用
  3. 令和7年3月から適用する公共工事設計労務単価について国土交通省より発表がありました
  4. 令和2年度国土交通省土木工事・業務の積算基準等の改定
  5. 令和6年3月から適用する公共工事設計労務単価について国土交通省より発表がありました

Powered by YARPP.

最近の投稿

  • 警備保障タイムズ 令和8年3月11日 鳥インフルの防疫活動 岡山県警備業協会に県知事から感謝状2026年3月10日
  • セキュリティタイム 2026年2月号(vol.570)改正建設業法に基づく労務費の基準に関するWebセミナー開催レポート2026年3月4日
  • 警備保障タイムズ 令和8年2月1日 県、岡山市、倉敷市に「要望書」を提出2026年2月4日
  • 警備保障タイムズ 令和8年1月1日 警備業 年頭にあたって2026年1月5日
  • 警備保障タイムズ 令和7年11月1日 中国地区警備業協会連合会「臨時総会」開催2025年11月12日

投稿記事一覧

■ メニュー
■ トップページ
■ 会社概要
■ 本社・駐車場・寮
■ 有資格
■ 保有設備
■ ボランティア活動・表彰
■ 主な取引先
■ 「危機管理」講習
■ 採用情報
■ 業務内容
■ 交通誘導警備
■ イベント警備
■ 施設警備
■ 機械警備業務
■ 部門別警備隊
■ 図面作成
■ 一般道路 規制図面
■ 高速道路 規制図面
■ イベント等計画図面
■ 警備計画書・指令書
■ イベント警備実績
■ 緊急対応出動実績noney
■ 取扱商品・サービス
■ 消防設備点検
■ 警備業務の種類
■ 警備員教育
■ 配置基準
■ 新配置路線
■ 労務単価  
■ 加入保険
■ 加入団体等
■ リンク
■ お問い合わせ
■ プライバシーポリシー
■ 暴力団等反社会的勢力排除宣言
■ 危機管理関連ページ一覧

投稿

アクセス解析

------

Copyright © 2026 近畿警備保障株式会社. All Rights Reserved. The Magazine Basic Theme by bavotasan.com.

MENU
近畿警備保障株式会社
  • トップページ
    • 近畿警備保障㈱です!主に岡山県内で業務しております。
    • はじめまして松尾です 代表取締役よりご挨拶
    • 代表者の主な警備実績及び資格等
    • 私の好きな言葉です。
    • 近畿警備保障 グループ会社
  • 会社概要
    • 会社概要
    • 近畿警備保障株式会社 本社・駐車場及び寮
    • 有資格
    • 保有設備
    • 加入保険
    • 加入団体
    • 警備員教育
    • ボランティア活動・表彰
    • 主な取引先
    • 近畿警備保障株 グループ会社
    • 危機管理
    • 採用情報
    • 採用実績校
    • リンク
    • お問い合わせ
    • プライバシーポリシー
    • 暴力団等反社会的勢力排除宣言
  • 業務内容
    • 業務内容
    • 警備業務の種類
    • 交通誘導警備
    • イベント警備
    • イベント警備実績
    • イベント等計画図面
    • 施設警備
    • 機械警備業務
    • 図面作成
    • 一般道路 規制図面
    • 高速道路 規制図面
    • イベント等計画図面
    • 3D CGによる図面作成
    • 警備計画書・指令書
    • 緊急対応出動実績
  • 取扱商品・サービス
    • 取扱商品・サービス
    • 被災建築物応急危険度判定士
    • 消防設備点検
    • 近畿警備保障 グループ会社
  • 労務単価
    • 労務単価
    • 交通誘導警備料金の算定方法
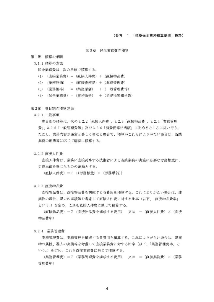
    • 施設警備料金の考え方(平成30年版 建築保全業務積算基準及び同解説より)
    • 「平成25年度公共工事設計労務単価について」の運用に係る特例措置について
    • 国土交通省 技能労働者への適切な賃金水準確保、各県・政令指定都市あて、平成28年2月から運用する労務単価の運用
    • 平成28年度 土木工事・業務の積算基準の改定 「東日本大震災被災3県における積算」
    • 平成28年2月から適用する公共工事設計労務単価について・単価設定のポイント
    • 平成28年度 土木工事・業務の積算基準の改定「大都市補正の増設」
    • 平成28年2月から適用する公共工事設計労務単価について
    • 交通誘導警備員の計上を共通仮設費から直接工事費に変更
  • 配置基準
    • ■ 配置基準 ■
    • 新配置路線
  • 最近の投稿
    • 警備保障タイムズ 令和8年3月11日 鳥インフルの防疫活動 岡山県警備業協会に県知事から感謝状
    • セキュリティタイム 2026年2月号(vol.570)改正建設業法に基づく労務費の基準に関するWebセミナー開催レポート
    • 警備保障タイムズ 令和8年2月1日 県、岡山市、倉敷市に「要望書」を提出
    • 警備保障タイムズ 令和8年1月1日 警備業 年頭にあたって
    • 警備保障タイムズ 令和7年11月1日 中国地区警備業協会連合会「臨時総会」開催
    • 警備保障タイムズ 令和7年10月21日 沖縄県警備業協会「価格交渉能力向上セミナー」(9月25日)開催
    • セキュリティタイム 2025年9月(vol.565)「公共事業労務費調査」に関するWebセミナー開催のお知らせ
    • セキュリティタイム 2025年6月(vol.562)「建築保全業務労務費等調査」に関するWebセミナー開催のお知らせ
    • 警備保障タイムズ 令和7年6月21日 中国地区警備業協会連合会 定時総会開催(6月3日)
    • 災害時において生活安全産業たる警備業が果たすべき責務
    • 「警備業の明るい未来に向けて」(私見)
    • 令和7年経営基盤強化に向けた活動開始について
    • 警備保障タイムズ 令和7年1月1日「適正料金確保は根幹」
    • 令和6年 私の足跡 近畿警備保障(株) 代表取締役 松尾 浩三
    • 令和6年度警備料金等適正化研修会にて講演をさせて頂きました。
    • セキュリティタイム 2024年10月(vol.554)「公共事業労務費調査」に関するWebセミナー開催のお知らせ
    • セキュリティタイム 2024年9月(vol.553)「公共事業労務費調査」に関するWebセミナー開催のお知らせ
    • 岡山県 おしごと本 2024 出版のお知らせ
    • 警備保障タイムズ 令和6年8月21日 「建築保全業務労務調査」記入例を説明
    • 警備保障タイムズ 令和6年7月11日 「警備業における適切な価格転嫁の実現に向けて」リーフレットの作成と活用
    • 警備保障タイムズ 令和6年6月21日 「岡山県警備業協会総会の開催5月30日」
    • 警備保障タイムズ 令和6年6月1日 「適正料金」「高齢者活躍」訴える
    • 投稿記事一覧
    • セキュリティタイム 2024年5月(vol.549)記事
    • セキュリティタイム 2024年2月(vol.546)記事
    • セキュリティタイム 2023年12月(vol.544)記事
    • 警備保障タイムズ 令和5年11月11日 「労務費調査を詳しく説明」全警協WEBセミナーを実施しました。
    • 警備保障タイムズ 令和5年10月21日 「警備料金の適正化」神奈川県警備業協会 研修会
    • 近畿警備保障株式会社 SDGs宣言
    • 岡山県警備業協会より表彰を受けました
    • 警備保障タイムズ 令和5年8月1日 2回目のWEBセミナー
    • 警備保障タイムズ 令和5年6月11日 「青年部会」発足へ 岡山県警備業協会
    • セキュリティタイム 2023年2月(vol.534)記事
    • 警備保障タイムズ 令和5年1月21日1面TOP記事「災害支援協定結ぶ」
    • 全国警備業協会・神奈川県警備業協会より表彰
    • 緑十字賞を授与されました。
    • 警備保障タイムズ 令和4年9月21日「災害対応」
    • 警備保障タイムズ 令和4年9月11日「災害に備えを」
    • 警備保障タイムズ 令和4年9月1日 災害対応の警備員を守る
    • 警備保障タイムズ 令和4年8月1日 特集ワイド 正しく積算して請求
    • 警備保障タイムズ 令和4年4月1日 業界全体で意識を共有し、災害支援、備え進めよう。
    • SECURITY FUKUOKA 2022.2 No’95 掲載記事
    • 警備保障タイムズ 令和4年1月21日 地域の安全に更なる貢献を目指す
    • 警備保障タイムズ 令和3年11月1日 経営者研修、再び対面型に
    • 警備保障タイムズ 令和3年9月1日 防災特集号  TOPインタビュー
    • 警備保障タイムズ 令和3年2月11日 「コロナ禍での経営者研修会の開催」「災害支援における対価確保、仕組ひろげよう」
    • 警備保障タイムズ 令和2年10月21日 コロナ禍の中で初めての講演。「適正取引・適正料金の推進に向けて」
    • 2020年8月10日 RSKテレビ 『 夢紡いで 』に出演しました。
    • 警備保障タイムズ 令和2年6月1日「コロナ被害の会員を支援」
    • 警備保障タイムズ 令和2年1月21日「年頭の辞」
    • 警備保障タイムズ 令和元年6月11日「適正料金で賃金アップ」
    • 警備保障タイムズ 平成31年3月21日「真夏日は割り増し」・平成31 年度国土交通省土木工事・業務の積算基準等の改定
    • 警備保障タイムズ 平成31年3月1日 警備員指導教育責任者等研修会にて(適正取引推進に向けた自主行動計画)
    • 警備保障タイムズ 平成31年1月21日 災害と地域安全「平成30年7月西日本豪雨」
    • 山陽新聞 平成30年11月19日 「検証 豪雨災害晴れの国の試練」
    • 警備保障タイムズ 平成30年12月1日 国土交通省より表彰「平成30年豪雨対応で尽力」
    • 警備保障タイムズ 平成30年11月11日 「適正料金の確保」
    • 警備保障タイムズ 平成30年10月11日「警備業における適正取引の推進」
    • 平成30年9月1日 警備保障タイムズ 防災特集号
    • 平成29年11月13日 危機管理論Ⅰ(第7回目)
    • 平成29年9月28日 危機管理論Ⅰ(第2回目)
    • 危機管理論ⅠⅡⅢ(集中講義)が始まりました。
    • 警備保障タイムズ成29年1月21日トップメッセージ
    • 下請契約及び下請代金支払の適正化並びに施工管理の徹底等、留意事項について 国交省
    • 平成28年10月13日 講義及び図上演習風景
    • 危機管理論 Ⅰ 第4回目の講義とグループワーク
    • 非常勤講師(危機管理論Ⅰ)平成28年度 今年も始まりました。
    • 警備保障タイムズ 2016年 トップメッセージ 「人を大切に育てていく」 
    • セキュリティタイム誌2015年11月号インタビュー記事「未来を切り拓く ~セキュリティ・プランナー&コンサルタント インタビュー~」
    • 警備保障タイムズ TOPインタビュー「我が社はこうして社会保険加入を果たした」
    • 危機管理論 グループごとの発表の様子です。
    • 非常勤講師(危機管理論Ⅰ、Ⅱ、Ⅲ)平成27年度
    • 年頭私記「ピンチがチャンス」
    • 非常勤講師(危機管理論 Ⅰ)
    • 8月以降のスケジュール予定
    • 警備保障タイムズ TOPインタビュー「我が社はこうして社会保険加入を果たした」
    • 高速道路の事故(大型トラックが第2規制につっこむ!)
    • 警備保障タイムズに寄稿した記事です。
    • 「危機管理に関する勉強会」に参加させていただいました。
    • 「社会保険加入100%を達成する為の研修会」(加入要件をみたすもの)
    • 「社会保険未加入問題」について講習を行いました。
  • 採用情報
    • 採用情報
    • 近畿警備保障(株)岡山駅前支店
    • 警備員教育
    • 社宅寮完備
    • 採用実績校
    • 近畿警備保障株式会社アルバイト・社員求人サイト【公式】
  • 危機管理関連ページ一覧
    • 危機管理関連ページ一覧